Skip to content Skip to sidebar Skip to footer

Cpq Data Model

Zuora Cpq Object Model Zuora

Zuora Cpq Object Model Zuora

Cpq data model. CPQ applications often work in tandem with CRM platforms ERP programs and other business technology which helps ensure integrated data as well as accuracy. The CPQ X Utility classes provide a set of APIs that enable you to build read and save the CPQ X objects. E-Con relies on metadata to.

E-Con Studio comes standard with testing tools that allow you to validate new models in seconds. If youd like to learn about creating custom objects see the great Data Modeling badge in the Admin Beginner trail. Now that you know where your data resides you can start creating a.

Single data model. Zuora CPQ Object Model. Salesforce CPQ Certification Training Course Online.

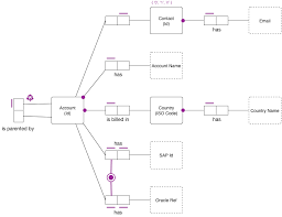
The diagram below summarizes the objects and their relationships in Zuora CPQ. Required to make data accessible and usable for the CPQ tool. Of the 16 objects 8 are automatically provisioned by CPQ triggers.

Quote Template SBQQ__QuoteTemplate__c Quote Document Template. Do you have a more direct link. The CPQ X Model classes are a set of data model classes that minimally represent the QuoteRatePlan QuoteAmendment QuoteRatePlanCharge and QuoteChargeTier objects.

Download the data sheet. Sales Objects includes accounts contacts opportunities leads campaigns and other related objects. Hi Abhishek I cannot find an ERD in there.

CPQ API ConfigAttributeModel The ConfigAttribute model represents the configuration attribute object in Salesforce CPQ. CPQ API ConfigurationModel The Configuration model represents a bundle product in Salesforce CPQ.

Data Modelling Audit9 Cloud Architects

Data Modelling Audit9 Cloud Architects

Cpq Data Model Actus Consulting

Cpq Data Model Actus Consulting

Data Modelling Audit9 Cloud Architects

Data Modelling Audit9 Cloud Architects

Cubic Compass Salesforce Com Solutions Salesforce Development Lightning Appechange

Cubic Compass Salesforce Com Solutions Salesforce Development Lightning Appechange

Best Practice Juston For Cpq Juston Documentation

Best Practice Juston For Cpq Juston Documentation

Cubic Compass Salesforce Com Solutions Salesforce Development Lightning Appechange

Cubic Compass Salesforce Com Solutions Salesforce Development Lightning Appechange

How Sales Cloud And Cpq Fit Together In Your Salesforce Org By Teo Kridech Linkedin

How Sales Cloud And Cpq Fit Together In Your Salesforce Org By Teo Kridech Linkedin

Cpq A Passion For Research

Cpq A Passion For Research

Salesforce Cpq Data Model Page 1 Line 17qq Com

Salesforce Cpq Data Model Page 1 Line 17qq Com

Salesforce Cpq Audit9 Cloud Architects

Salesforce Cpq Audit9 Cloud Architects

Learn Salesforce Cpq Tutorial Configure Price Quote Dataflair

Learn Salesforce Cpq Tutorial Configure Price Quote Dataflair

Understand Advanced Approvals And Advanced Order Management Unit

Understand Advanced Approvals And Advanced Order Management Unit

Alteryx Drives Data Migration From Apttus Cpq To S Alteryx Community

Alteryx Drives Data Migration From Apttus Cpq To S Alteryx Community

Simplified Product Catalog With A Salesforce Cpq Implementation Simplus

Simplified Product Catalog With A Salesforce Cpq Implementation Simplus

How To Configure Bom Mapping In Cpq A Team Chronicles

How To Configure Bom Mapping In Cpq A Team Chronicles

Salesforce Cpq Specialist Resource Guide Salesforce Chris

Salesforce Cpq Specialist Resource Guide Salesforce Chris

Cpq Data Model Ppt Powerpoint Presentation Professional Microsoft Cpb Powerpoint Slides Diagrams Themes For Ppt Presentations Graphic Ideas

Cpq Data Model Ppt Powerpoint Presentation Professional Microsoft Cpb Powerpoint Slides Diagrams Themes For Ppt Presentations Graphic Ideas

How To Clone Custom Child Of Cpq Quote Line During Favorite Usage Salesforce Stack Exchange

How To Clone Custom Child Of Cpq Quote Line During Favorite Usage Salesforce Stack Exchange

Billing Pdf Butler

Billing Pdf Butler

Data Modelling Audit9 Cloud Architects

Data Modelling Audit9 Cloud Architects

Fuddrit5rky1sm

Fuddrit5rky1sm

Salesforce Cpq With Financialforce A Mighty Combo For Your Entire Business Cloud Integrate

Salesforce Cpq With Financialforce A Mighty Combo For Your Entire Business Cloud Integrate

What Is Salesforce Cpq And How Does It Work

What Is Salesforce Cpq And How Does It Work

1

1

Salesforce Cpq All That You Need To Know Anavclouds Software Solutions Pvt Ltd Anavcloudsoftwares Com

Salesforce Cpq All That You Need To Know Anavclouds Software Solutions Pvt Ltd Anavcloudsoftwares Com

2

2

Cpq Configure Price Quote Cpq

Cpq Configure Price Quote Cpq

Forecasting Saas Revenue With Salesforce Steelbrick Cpq By Mike Leach Medium

Forecasting Saas Revenue With Salesforce Steelbrick Cpq By Mike Leach Medium

Cpq Deployments 6 Tips From A Salesforce Cpq Specialist Salesforce Ben

Cpq Deployments 6 Tips From A Salesforce Cpq Specialist Salesforce Ben

Pre Built Data Templates Copado Solutions Documentation

Pre Built Data Templates Copado Solutions Documentation

Salesforce Cpq

Salesforce Cpq

Design Automation And Cpq Combination Tua

Design Automation And Cpq Combination Tua

What The Future Looks Like For Configure Price Quote Cpq Salesforce Com

What The Future Looks Like For Configure Price Quote Cpq Salesforce Com

What Is Cpq Configure Price Quote Process Flow Explained Financesonline Com

What Is Cpq Configure Price Quote Process Flow Explained Financesonline Com

Cpq A Passion For Research

Cpq A Passion For Research

Salesforce Cpq Transformation Configure Price Quote

Salesforce Cpq Transformation Configure Price Quote

Overview Of Zuora Cpq Zuora

Overview Of Zuora Cpq Zuora

A Digitally Federated Cpq For Streamlined Architecture And Harmonized Sales Tm Forum Inform

A Digitally Federated Cpq For Streamlined Architecture And Harmonized Sales Tm Forum Inform

2

2

Salesforce Cpq Billing For Telecom Industry Black Lake Capital

Salesforce Cpq Billing For Telecom Industry Black Lake Capital

Salesforce Cpq Absyz

Salesforce Cpq Absyz

Best 25 Cpq Softwares In 2020

Best 25 Cpq Softwares In 2020

Infosys Oracle Blog Oracle Bigmachine Cpq One Solution For Many Problems

Infosys Oracle Blog Oracle Bigmachine Cpq One Solution For Many Problems

How Crm Cpq Integration Can Drive Growth For Your Business

How Crm Cpq Integration Can Drive Growth For Your Business

Connect Salesforce Cpq To Anything Celigo

Connect Salesforce Cpq To Anything Celigo

Faqs About Our Cloud Cpq Express Add On For Sap Hybris Cloud For Customer Sap Blogs

Faqs About Our Cloud Cpq Express Add On For Sap Hybris Cloud For Customer Sap Blogs

Salesforce Tuner February 2018

Salesforce Tuner February 2018

Understanding Oracle Cpq Cloud Applications And Use Inspirage

Understanding Oracle Cpq Cloud Applications And Use Inspirage

1

1

Model N CPQ is Salesforce native and has out of the box interoperability with SAP ERP.

CPQ applications often work in tandem with CRM platforms ERP programs and other business technology which helps ensure integrated data as well as accuracy. Quote Template SBQQ__QuoteTemplate__c Quote Document Template. Single data model. This course will deep dive into the creation of a quoting process pricing methods configuration CPQ object data model. See CPQ X API for the details of all the classes. Zuora CPQ Object Model. Extend Salesforce CPQ Data Model to Manage and Maintain Complex Configurations Ungainly deal structures require elegant tools that can keep life simple for everyone. Model N CPQ is Salesforce native and has out of the box interoperability with SAP ERP. Also Model N CPQ is able to directly use SAP pricing and product configuration models and.


Do you have a more direct link. CPQ API ConstraintModel The Constraint model represents the option constraint. Task and Event Objects includes tasks and events and their. CPQ Data Model Overview There are many objects in the Salesforce CPQ data model but only 16 objects are essential for a basic data migration. CPQ API ConfigAttributeModel The ConfigAttribute model represents the configuration attribute object in Salesforce CPQ. E-Con Studio comes standard with testing tools that allow you to validate new models in seconds. Salesforce ERDs use crows foot notation.

1 comment for "Cpq Data Model"